"Granül Gümüş Satışı" Konulu Duyuru
AB’nin “Tek Avrupa, Tek Pazar” Hedefi Kapsamında Yapılan Duyuru
"2026 Tek Pazar ve Rekabetçilik Yıllık Raporu" Yayımlandı
TOBB ETÜ Ev Sahipliğindeki İhracat Akademisi Eğitimi Duyurusu
Motorlu Kara Taşıtlarının Ticareti Hakkında Yönetmelik Taslağı Hakkında Görüş Bildirimi
Uzunköprü Atatürk Organize Sanayi Bölgesi Altyapı İnşaatı İhale İlanıdır
KOSGEB ve Trakya Kalkınma Ajansı Bilgilendirme Toplantısı
Ab Hibe İmkanları ve Programları !!!
Anonim ve Limited Şirketlerde Asgari Sermaye Tutarları !!!
Edirne İl Özel İdaresi İhale İlanı
Kooperatifçilik Eğitimi Hakkında Duyuru
Koopbis Veri Girişi Süre Uzatımı
Personel Yönetiminden İnsan Kaynakları Yönetimine Giriş Eğitimi
ISO 14046 Su Ayak İzi Hesaplama Eğitimi !!!
Verbis’e Kayıt Yükümlülüğü’nde Yapılan Değişiklik !
Anasayfa
Kurumsal
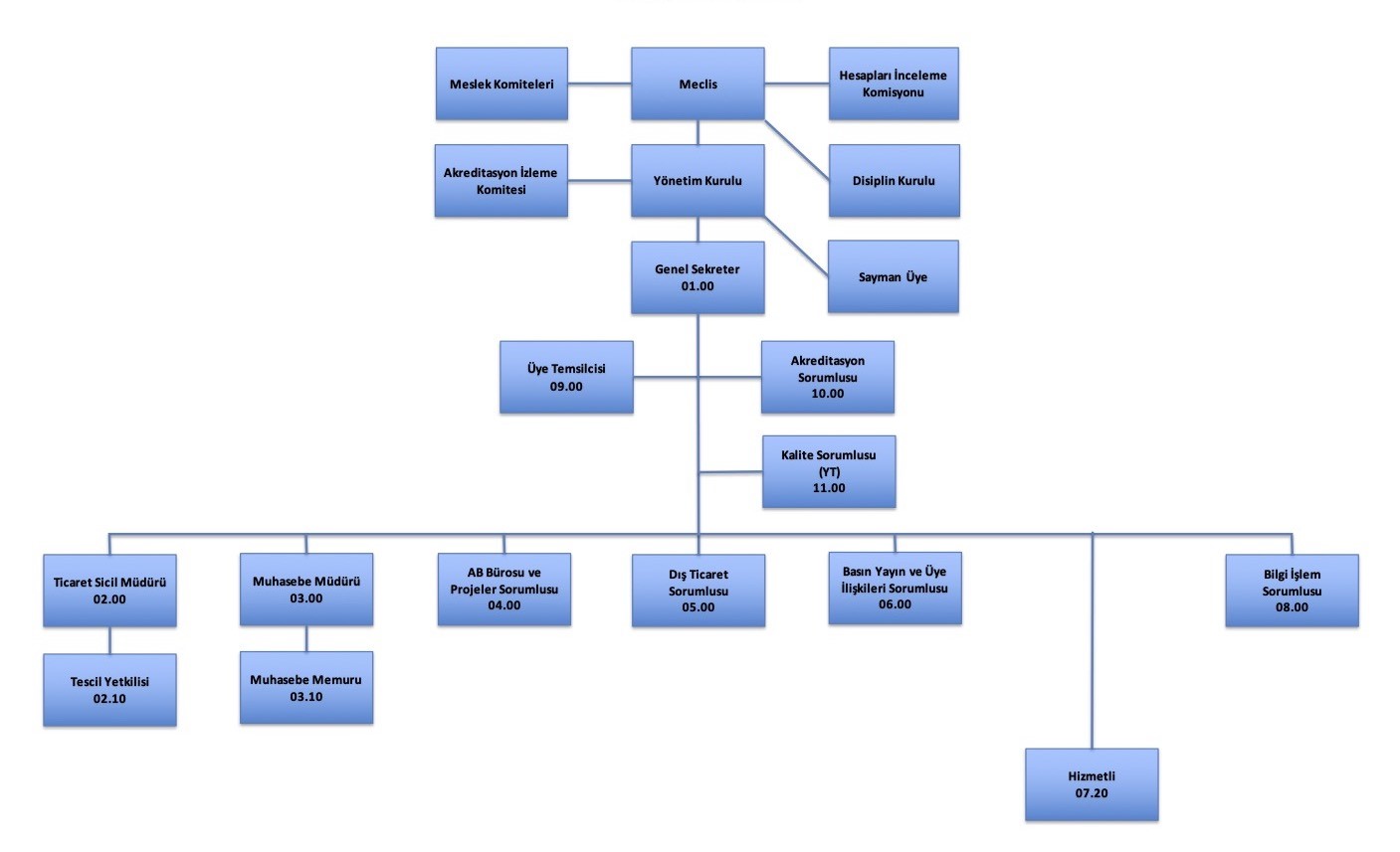
Organizasyon Şeması